
Astrlive - Interactive Shopping
Duration: 3 weeks
Tools: Figma | Maze
Team: Amanda Tsang | Potoula Anagostakos | Andrew An | Sophia Kim
Context
Astrlive is an innovative B2B2C e-commerce platform that connects live streaming with AI-driven speech and video engagement analytics. Businesses can engage with customers in real-time, offering an immersive and interactive shopping experience.
Challenge
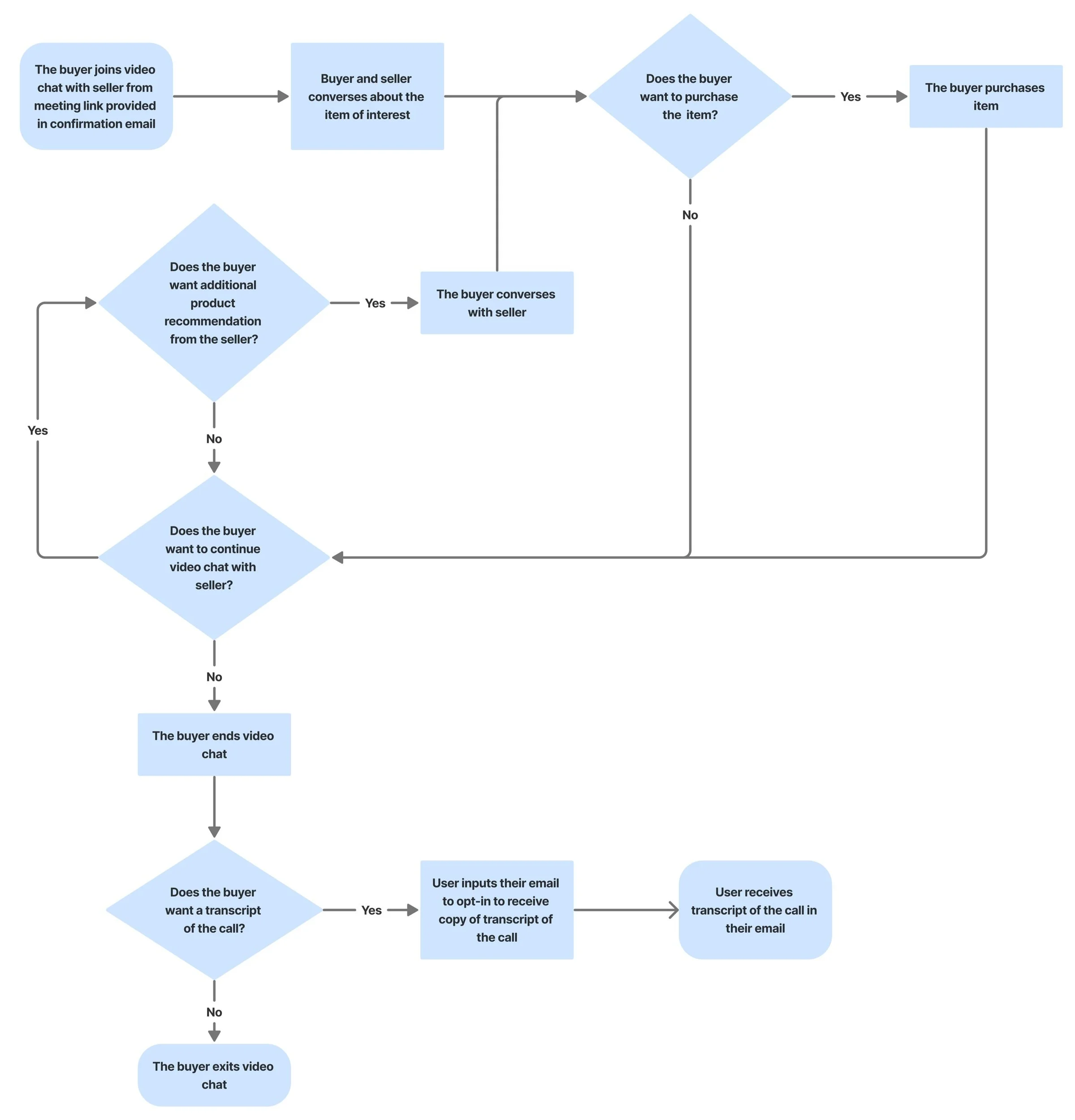
Our client, AstrLive, aimed to rebuild their seller dashboard and their 1:1 & 1:N call experience to improve the customer service experience and the ability to assist customers through AI and video analytics.
Understanding Our Competition
We conducted a competitive analysis on features for buyers and sellers, observing that competitors like Buywith, Bambuser, Shopshopslive, and Hello-lisa offered 1:1 functionality. For the analytics dashboard, we studied examples from Bambuser, Buywith, and Twitch.
For buyers, we focused on shopping assistance via chat, noting that competitors used either chat sections or chatbots. We also analyzed OpenTable, Resy, Calendly, and Google Calendar to design the ideal scheduler, which shaped the foundation of our discovery phase.
Understanding Our Users
We identified our primary and secondary users and developed journey maps to capture the user's expectations, and emotions, allowing us to design the optimal path that addresses their pain points and motivations.
Our primary user needs a B2B2C e-commerce platform that will effectively monitor key metrics to enhance sales and customer interactions through live support.
Our primary user needs a B2B2C e-commerce platform that will effectively monitor key metrics to enhance sales and customer interactions through live support.
Designing Our Solution
The user can create a new event from both the home screen and the side navigation for added convenience.
The chat feature was implemented to enhance user accessibility.
The transcript request was designed with user security and privacy in mind.
Testing Our Solutions
Upon building grey-scale wireframes, we collected Astrlive's brand assets and started designing our prototype. By creating high-fidelity wireframes we were able adjust our designs to create a more user-friendly product.
Our results after performing 12 usability tests.
Creating an invite-only event - 54% usability score
User Challenge: The ‘Display in points’ widgets was mistaken for a design error.
Iteration: We adjusted the outline stroke to match the “Display in price”, creating a more cohesive design.
Adding a product - 84% usability score
User Challenge: Users were unsure whether to click the “+” next to the product in the dropdown since they had already selected the product.
Iteration 1: Added a checkbox next to the submitted products.
Iteration 2: Set products to auto-populate in the users event details after they add products.
Scheduling a 1:1 call with the seller - 87% usability score
User Challenge: Users had trouble finding the feature to schedule 1:1 calls.
Iteration: The CTA icon for scheduling a call was replaced with an avatar to represent the chatbot, and users were given options to either set up a call or chat, making the action more explicit.
Next Steps
Further explore the mobile scheduler and create an admin account for team analytics. We have designed mockups to help clients visualize these features.
Investigate allowing sellers to customize their KPIs for a personalized dashboard.